页面
大
小
配色
无
字
字
字
字
辅助线
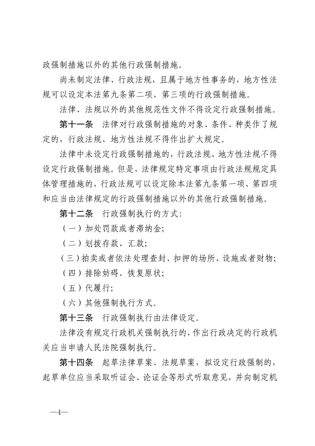
开
重置
简体版
|
繁体版
支持IPv6
无障碍
集
首页
新闻动态
网上办事
政府信息公开
互动交流
数据查询
专题聚焦
联系我们
17346476
中华人民共和国行政强制法
20
广西壮族自治区市场监督管理局
2023-06-09
91221
法律法规
政府信息公开指南
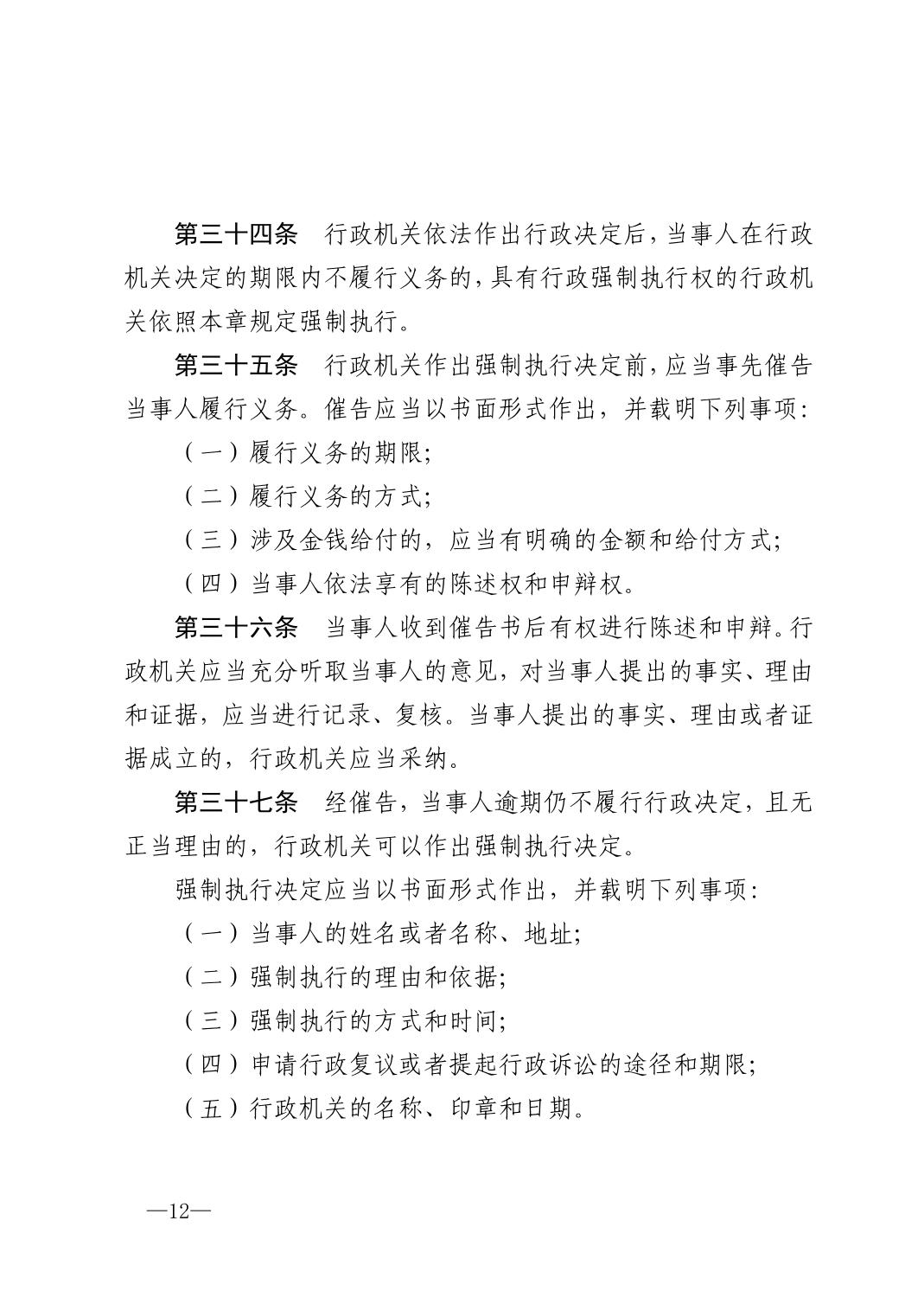
政府信息公开制度
法定主动公开内容
政策文件
机构职能
规划计划
数据发布
行政许可和其他对外服务事项目录
行政执法公示
财政信息
政府采购
重点信息
人事信息
法律法规
政策解读
法治政府建设年度报告
建议提案结果公开
权责清单
依申请公开转化为主动公开
政府信息公开工作年度报告
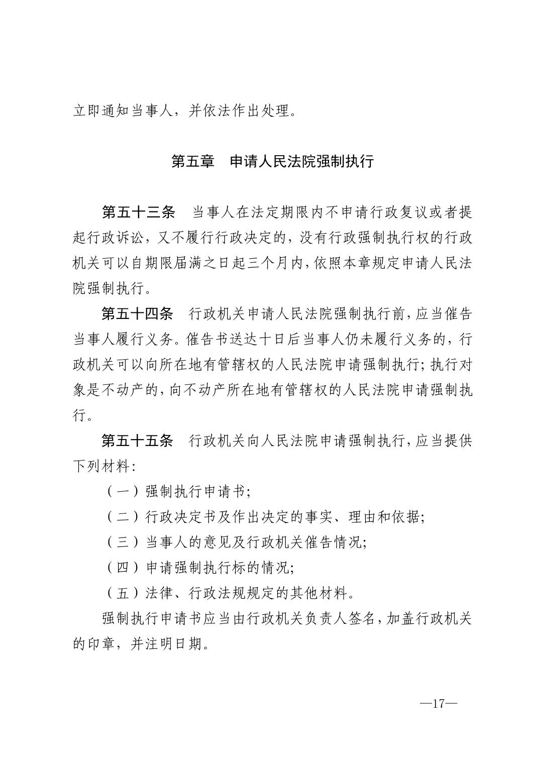
依申请公开
政府网站年度报表
通知公告
中华人民共和国行政强制法
发布日期: 2023-06-09 09:00
文件下载:
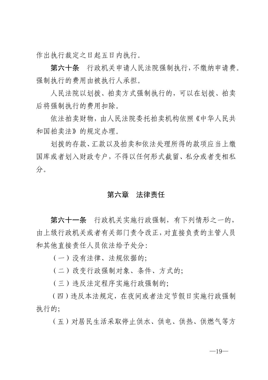
关联文件: